长安米贵
太姥山天气预报实时与新加坡房产价格深度解析,掌握趋势与策略建议

太姥山天气预报实时与新加坡房产价格深度解析,掌握趋势与策略建议

随着全球经济的日益一体化,不同地域的天气变化与远方房地产市场动态,似乎并无直接联系。“太姥山天气预报实时-新加坡房产价格”这一组合,实际上涉及了旅游气候资源与跨境投资两大领域,本文将详细解读这一概念,分析其内在关联,...

福建直达乌镇出行指南,最新交通攻略全解析

福建直达乌镇出行指南,最新交通攻略全解析

福建与乌镇之间,虽距离遥远,但交通便捷,随着旅游业的蓬勃发展,福建至乌镇的交通路线不断优化,本文将为您提供最新的福建去乌镇交通攻略,助您轻松出行。福建出发的交通方式1、飞机:从福建各大机场出发,如福州长乐国际机场、厦...

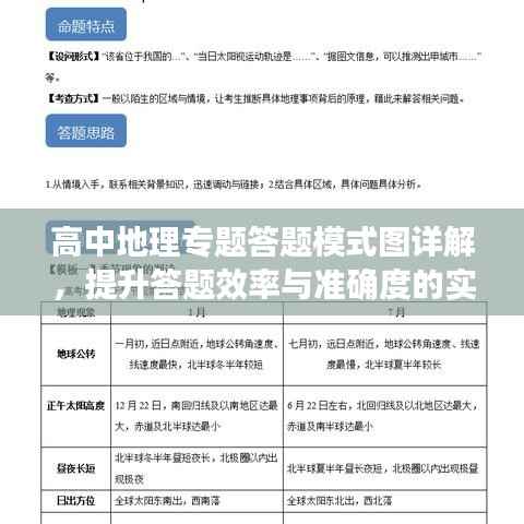
高中地理专题答题模式图详解,提升答题效率与准确度的实用应用

高中地理专题答题模式图详解,提升答题效率与准确度的实用应用

随着教育改革的深入,高中地理教学越来越注重培养学生的实践能力和创新思维,专题答题是地理教学中的重要环节,通过答题,学生不仅能巩固知识,还能提高解决问题的能力,本文将介绍一种有效的答题工具——“高中地理专题答题模式图”...

  • 1
  • 共 1 页
Top