背景介绍
医院作为一个人员密集、设备集中、易燃物品较多的场所,一旦发生火灾,后果不堪设想,为了保障医院患者、医护人员及财产安全,制定一份科学、实用的医院突发火灾处置方案至关重要。
目标原则
1、确保人员安全,迅速疏散患者和医护人员。
2、尽量减少财产损失,保护关键医疗设备和资料。
3、有效应对火灾,控制火势蔓延。
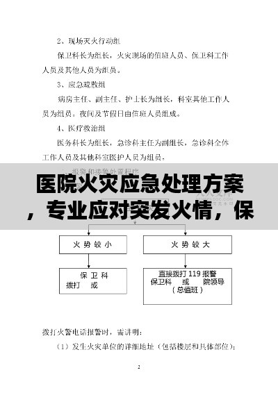
应急组织及职责
1、应急指挥部:负责火灾现场的统一指挥和协调。
2、报警组:负责火灾报警和紧急联系外部救援力量。
3、疏散组:负责人员疏散,引导患者和医护人员安全撤离。
4、灭火组:负责初期火灾的扑救。
5、物资保障组:负责提供应急物资和后勤保障。
处置流程
1、报警与接警:发现火灾后,第一时间按下火灾报警按钮,通知医院应急指挥部。
2、应急响应:应急指挥部启动火灾应急预案,调动各应急小组迅速到位。
3、疏散患者与医护人员:疏散组迅速组织患者和医护人员撤离,引导至安全区域。
4、初期灭火:灭火组迅速到达现场,进行初期火灾的扑救。
5、联系外部救援:报警组及时联系消防部门,请求外部救援力量支援。
6、物资保障:物资保障组迅速提供应急物资,保障现场需求。
7、现场控制:待消防部门到达现场后,医院应急指挥部与消防部门协同作战,控制火势蔓延。
8、人员救治与安置:对受伤人员进行救治,并妥善安置患者和受影响的医护人员。
9、清理现场:火灾扑灭后,组织人员清理现场,恢复医院秩序。
重点措施
1、加强消防安全宣传教育,提高医护人员和患者的消防安全意识。
2、定期进行消防安全检查,及时发现和消除火灾隐患。
3、配备足够的消防设施和器材,确保完好有效。
4、制定详细的疏散路线和避难场所,确保人员疏散迅速、有序。
5、加强医院电气设备和氧气的管理,减少火灾风险。
6、建立应急物资储备制度,确保应急物资的供应。
7、与当地消防部门建立紧密的联动机制,加强演练和培训,提高协同作战能力。
每次火灾处置后,医院应组织相关人员进行总结反思,分析不足之处,提出改进措施,根据实际操作情况,不断完善和优化火灾处置方案,确保医院安全。
医院突发火灾处置方案是保障医院安全的重要措施,通过加强组织领导、明确职责分工、优化处置流程、强化重点措施和总结反思与改进,可以有效提高医院应对火灾的能力,确保人员安全和财产安全。
转载请注明来自九江开发区科特金属配件厂,本文标题:《医院火灾应急处理方案,专业应对突发火情,保障患者安全》










蜀ICP备2022005971号-1
还没有评论,来说两句吧...